コンテンツへスキップ
人材はアクトエージェンツにお任せください。
TEL 092-409-9692
人材はアクトエージェンツにお任せください。
  • 会社概要
  • 人材派遣
  • マージン率
  • お問い合わせ

マージン率

  1. ホームページ  > 
  2. マージン率

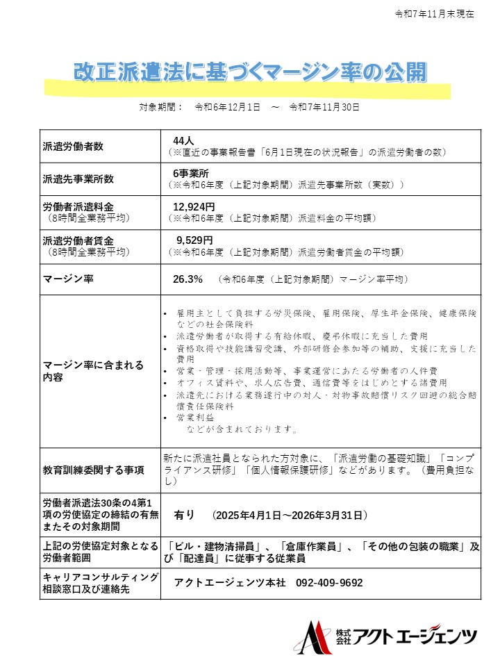
マージン率公開(アクト 2026)

労働者派遣事業         派40-301263

Copyright © 2026 人材はアクトエージェンツにお任せください。 | Powered by Avril WordPress テーマ